Note
Access to this page requires authorization. You can try signing in or changing directories.
Access to this page requires authorization. You can try changing directories.
Applies to: Configuration Manager (current branch)
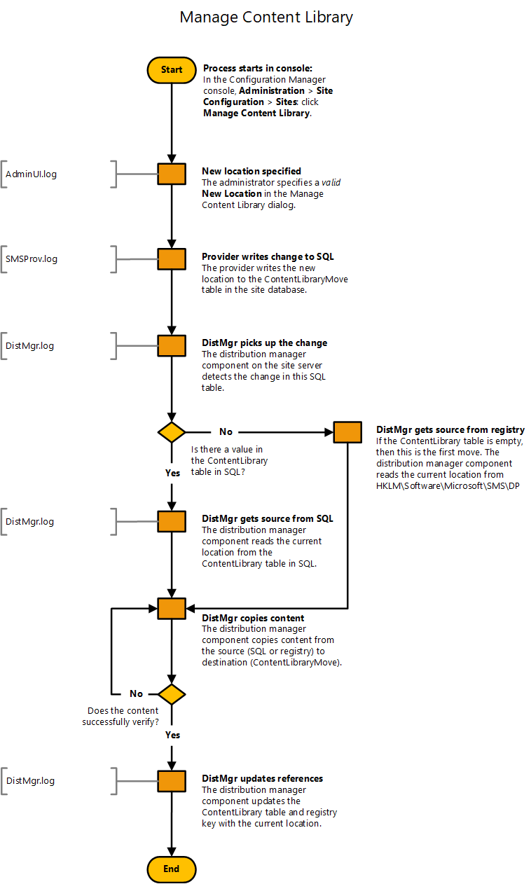
This flowchart diagram shows the process by which the site moves the content library to a remote location. For more information, see the following articles:
