Observação
O acesso a essa página exige autorização. Você pode tentar entrar ou alterar diretórios.
O acesso a essa página exige autorização. Você pode tentar alterar os diretórios.
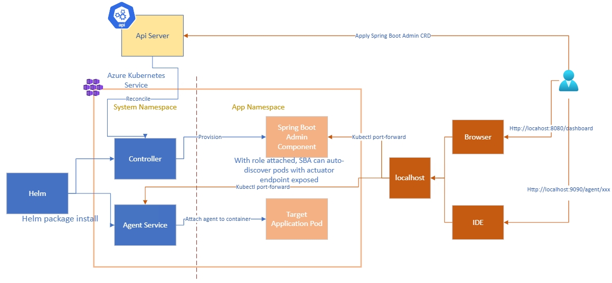
Este artigo fornece uma visão geral da Ferramenta de Diagnóstico java (diag4j) no AKS (Serviço de Kubernetes do Azure). A ferramenta diag4j é uma solução leve de monitoramento e diagnóstico não intrusiva para aplicativos Java em execução no Serviço de Kubernetes do Azure.
Principais benefícios
A ferramenta diag4j fornece os seguintes principais benefícios:
- Leve e não invasiva: aproveitando o SBA (Spring Boot Admin) e o Java Attach Agent, a ferramenta é eficiente em recursos e não requer modificações profundas nos aplicativos.
- Integração automática do Kubernetes: a ferramenta descobre automaticamente os pods com pontos de extremidade do atuador expostos, listando-os no painel do SBA.
- Métricas e diagnósticos em tempo real: a ferramenta exibe métricas de aplicativo em tempo real, status de coleta de lixo (GC) e variáveis de ambiente. Você também pode ajustar os níveis de log dinamicamente para obter insights mais profundos sobre problemas específicos.
- Diagnóstico avançado: a ferramenta oferece recursos de diagnóstico aprimorados, como a inspeção de rastreamento de pilha, a exibição de variáveis locais, a geração de despejos de heap e thread e a injeção dinâmica de logs para a solução de problemas.
- Compatibilidade do IDE: a ferramenta se integra com IDEs para habilitar a depuração sem a necessidade de recompilar ou reimplantar o aplicativo, habilitando a solução de problemas simplificada.
Arquitetura
A ferramenta diag4j é composta pelos seguintes componentes:
- O servidor Spring Boot Admin que tem uma função somente leitura em seu namespace para descobrir e monitorar automaticamente os pods que expõem pontos de extremidade do atuador.
- O Java Attach Agent, que é um agente Java leve que é anexado à execução de processos Java, habilitando recursos de diagnóstico sem reiniciar o aplicativo.
Para manter a segurança durante a etapa atual, esses componentes não são expostos publicamente. Você pode acessar a ferramenta por meio do comando kubectl port-forward.
